开年必看:2023成都购房政策超全整理

文章正文
发布时间:2023-12-15 16:48

新年新气象,“买房成功说”全体运营团队,祝愿一直以来关心支持我们的粉丝朋友,新的一年一切都如愿。

2023开年,央行、住建部再次释放利好信号:首先是央行决定建立首套房住房贷款利率政策动态调整机制,意思就是房贷利率将继续下调;再来是住建部紧跟央行节奏,甚至特意强调“对于购买第一套住房的要大力支持。首付比、首套利率该降的都要降下来”。

房价

△ 中国人民银行官网截图

随即郑州打响了第一枪。1月29日郑州宣布:首套房贷款利率降至3.8%,二套利率不变,即日起执行。而后厦门、福州、长春、温州、珠海、中山、惠州等20余个城市接连下调了首套房贷款利率,预计后续将有更多城市跟进。

那成都方面呢?

首先,下调或取消当地首套住房贷款利率下限,必须满足一个条件:新建商品住宅销售价格环比和同比连续3个月均下降。在2022年住宅销售价格中,成都并没有明显下降,甚至多月环比涨幅居全国前列。所以,成都并不符合该项条件。不过目前可以关注2月20日的LPR,如果能再度下调,成都的房贷利率也将进一步下调,有利购房者。

房价

△ 图片来源:成都发布

那么,2023年大成都范围内,最新的购房政策是什么样的呢?下面我们进行一个详细梳理:

1

关于刚需认定

众所周知,2022年成都楼市动作频出,仅去年5月,便连续两次跟进优化完善楼市政策。

首先是成都提出四点具体措施以支持刚性和改善性住房需求,该次新政其中很重要一条便是对刚需的重新认定。

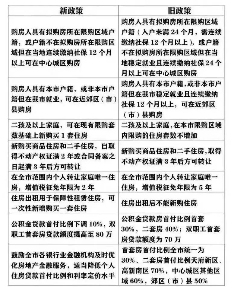
优化无房家庭认定。购房人及其家庭成员在成都范围内无房,且2年内无住房转让记录,就被认定为无房居民家庭(即刚需家庭)。这条政策非常利好那些之前因为有交易记录被限制成“普通资格”的人群,这下全都变成了刚需资格!

2

关于购房资格

自“5·31新政”出台后(点击查看《“5.31”楼市新政,我们梳理了10个热门问答》),在成都十二区购房,只需要落户或12个月社保即可。

而在分区购房资格方面,2022年11月17日下午,成都市政府对楼市做了进一步优化,其中就包含限购区域优化。

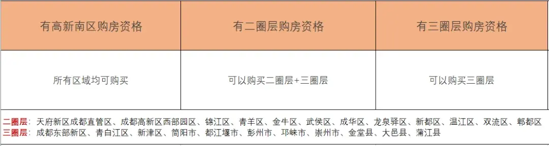
政策指出,如果是高新南区资格,可全城通买。

天府新区、高新西区、五城区、龙泉驿区、新都区、温江区、双流区、郫都区资格可买除高新南区外所有区域,而三圈层资格仅可购买三圈层住宅。

房价

△ 图片来源:成都本地宝

3

关于购房套数

去年,成都多次政策在购房套数方面进行了调整。

“5·16新政”明确指出,三圈层及东部新区的房子,不再计算家庭名下套数。之前在三圈层有2套房而被限购的人群,自“5·16新政”后,就可以买一、二圈层的房子了。

其次,二孩及以上家庭可买“第三套”。此前家庭只能买2套,现在多子女家庭(至少含一个未成年子女)最多可买3套。

另外,出租可获1个资格。自有住房用于保障房出租且5年内不上市交易,可再买一套。不过需要注意的是,这不是随便把房子租出去就行,而是纳入成都市保障性租赁住房管理服务平台管理的才算。

房价

△成都 “5·31楼市新政”

投靠。在2022年的最后几天,成都的楼市政策再放大招:父母投靠成年子女入户,可以作为单独家庭在户籍对应的限购区域购买一套住房。这里值得注意的是:之前父母投靠子女入户,购房资格是和子女按照一个家庭计算,现在是作为单独的家庭可以购买一套住房,并不是常规家庭拥有2个购房资格。

4

关于摇号

自去年“11·17新政”出台后(点击查看《重磅!成都出台房产新政:双限地项目及200?以上房源不再公证摇号》),在成都购房,无房资格便不再区分顺位,无论社保在成都交纳多少个月,均一视同仁。同时,将棚改纳入了无房资格,今后棚改和无房一起选房,根据摇号顺序选房。

而且,首次开盘的“双限地”及后续房源、200?及以上的房源、登记人数在房源数(不含200?及以上)2倍以内的房源,这三种情况,由开发商自行组织销售,不再实施公众摇号。

换言之,200?以下且报名人数是房源数2倍以上的楼盘,则需要摇号,这里又要分两种情况:

1、报名人数在2-3倍之间的楼盘,需要拿出不低于70%的房源给无房(棚改)先选,剩余房源才用于普通家庭选购(这里执行“先复核,再摇号”的流程)。

2、报名人数在房源数3倍以上的,对所有报名成功的无房(棚改)家庭进行摇号排序,人数不足才会让普通家庭递补(这里执行“先摇号,再复核”的流程)。

那么一个项目,200?以上及200?以下的房源都有怎么办呢?答案:这种就只有200?以下的房源才参与摇号。

需注意的是,实行公证摇号的项目,报名结束后,登记购房人数在其房源数2倍及以上的,所有报名成功的无房(棚改)家庭、普通购房家庭均参与公证摇号排序,公证摇号排序结果将对外公示,并作为购房资格复核及按序选房的依据。

5

关于二手房方面

去年对成都楼市影响最深远的莫过于“5·31楼市新政”里面对二手房的税收政策进行调整:只要是转让全市范围内个人及家庭的唯一住房,二手房增值税由满5年免征调整为满2年免征。

同时限售时间也得到了缩短,新房购买备案后3年就不再限售,也就是说有些楼盘交房晚的,交房后只需要等待1年左右或者几个月就能转让。或者按照拿到产权证后2年可转让。不过需要注意的是,三倍熔断热盘,仍然限售5年。

在二手房交易中,存在抵押情况的房产买卖起来最麻烦,交易过程中多部门分开办理、耗费时间长,买卖交易风险高,资金成本高。针对这一难点和痛点,2022年12月28日,成都率先推出二手房带押过户“套餐式”登记新模式。

相比此前还清按揭才可解押、过户,“带抵押过户”政策的出台对买卖双方都带来了极大便利,不仅减少了卖方的资金压力,同时也为买方提供资金保障。

6

关于公积金方面

目前,在成都购房,公积金贷款额度最高为80万,单职工单笔最高贷款额度为40万元。

同时“5·31楼市新政”中成都公积金贷款首付比例下调了10%,首套房首付比例20%,二套房首付比例30%。

而在利率方面,目前5年以上的公积金贷款利率,首次用公积金贷款利率为3.1%,第二次用公积金贷款利率为3.575%。

除了以上这些重磅政策,还有一些行业规则的调整,比如商品房预售款监管办法更新、推行新建商品房“交房即交证”等。

众多政策在限购、套数等方面的逐步放松,无疑让购房者有了更多的选择空间。2023年,有上车计划的朋友,不妨关注起来!

首页
评论
分享
Top